Archive
Shallmeisters, Get Over It.
If you pick up any reference article or book on requirements engineering, I think you’ll find that most “experts” in the field don’t obsess over “shalls”. They know that there’s much more to communicating requirements than writing down tidy, useless, fragmented, one line “shall” statements. If you don’t believe me, then come out of your warm little cocoon and explore for yourself. Here are just a few references:
http://www.amazon.com/Process-System-Architecture-Requirements-Engineering/dp/0932633412/ref=sr_1_3?ie=UTF8&s=books&qid=1257672507&sr=1-3
With the growing complexity of software-intensive systems that need to be developed for an org to remain sustainable and relevant, the so-called venerable “shall” is becoming more and more dinosaurish. Obviously, there will always be a place for “shalls” in the development process, but only at the most superficial and highest level of “requirements specification”; which is virtually useless to the hardware, software, network, and test engineers who have to build the system (while you watch from the sidelines and “wait” until the wrong monstrosity gets built so you can look good criticizing it for being wrong).
So, what are some alternatives to pulling useless one dimensional “shalls” out of your arse? How about mixing and matching some communication tools from this diversified, two dimensional menu:
- UML Class diagrams
- UML Use Case diagrams
- UML Deployment diagrams
- UML Activity diagrams
- UML State Machine diagrams
- UML Sequence diagrams
- Use Case Descriptions
- User Stories
- IDEF0 diagrams
- Data Flow Diagrams
- Control Flow Diagrams
- Entity-Relationship diagrams
- SysML Block Definition diagrams
- SysML Internal Block Definition diagrams
- SysML Requirements diagrams
- SysML Parametric diagrams
Get over it, add a second dimension to your view, move into this century, and learn something new. If not for your company, then for yourself. As the saying goes, “what worked well in the past might not work well in the future”.

SysML Resources
Unlike the UML, the SysML has relatively few books and articles from which to learn the language in depth. The two (and maybe only?) SysML books that I’ve read are:
System Engineering With SysML/UML: Modeling, Analysis, Design – Tim Weilkiens
A Practical Guide to SysMLThe Systems Modeling Language – Sanford Friedenthal; Alan Moore; Rick Steiner
IMHO, they are both terrific tools for learning the SysML and they’re both well worth the investment. Thus, I heartily recommend them both for anyone who’s interested in the language.
The books’ authors take different approaches to teaching the SysML. Even though the word “practical” is embedded in Friedenthal’s title, I think that Weilkiens book is less academic and more down to earth. Friendenthal takes a method-independent path toward communicating the SysML’s notation, syntax and semantics, while Weilkiens introduces his own pragmatic SYSMOD methodology as the primary teaching vehicle. Weilkiens examples seem less “dense” and more imbibable (higher drinkability :-)) than Friedenthal’s, but Friedenthal has examples from more electro-mechanical system “types”.
What I liked best about Weilkiens’s book is that in addition to the “what”, he does a splendid job explaining the “why” behind a lot of the SysML notation and symbology. You will easily conclude that he’s passionate about the subject and that he’s eager to teach you how to understand and use the SysML. Friedenthal’s book has an excellent and thorough SysML reference in an appendix. It’s great for looking up something you need to use but you forgot the details.

Mista Level
“Design is an intimate act of communication between the designer and the designed” – W. L. Livingston
I’m currently in the process of developing an algorithm that is required to accumulate and correlate a set of incoming, fragmented messages in real-time for the purpose of producing an integrated and unified output message for downstream users.
The figure below shows a context diagram centered around the algorithm under development. The input is an unending, 24×7, high speed, fragmented stream of messages that can exhibit a fair amount of variety in behavior, including lost and/or corrupted and/or misordered fragments. In addition, fragmented message streams from multiple “sources” can be interlaced with each other in a non-deterministic manner. The algorithm needs to: separate the input streams by source, maintain/update an internal real-time database that tracks all sources, and periodically transmit source-specific output reports when certain validation conditions are satisfied.

After studying literally 1000s of pages of technical information that describe the problem context that constrains the algorithm, I started sketching out and “playing” with candidate algorithm solutions at an arbitrary and subjective level of abstraction. Call this level of abstraction level 0. After looping around and around in the L0 thought space, I “subjectively decided” that I needed a second, more detailed but less abstract, level of definition, L1.
After maniacally spinning around within and between the two necessarily entangled hierarchical levels of definition, I arrived at a point of subjectively perceived stability in the design.

After receiving feedback from a fellow project stakeholder who needed an even more abstract level of description to communicate with other, non-development stakeholders, I decided that I mista level. However, I was able to quickly conjure up an L-1 description from the pre-existing lower level L0 and L1 descriptions.

Could I have started the algorithm development at L-1 and iteratively drilled downward? Could I have started at L1 and iteratively “syntegrated” upward? Would a one level-only (L-1, L0, or L1) specification be sufficient for all downstream stakeholders to use? The answers to all these questions, and others like them are highly subjective. I chose the jagged and discontinuous path that I traversed based on real-time situational assessment in the now, not based on some one-size-fits-all, step-by-step corpo approved procedure.
Functional Allocation VIII
Typically, the first type of allocation work performed on a large and complex product is the shall-to-function (STF) allocation task. The figure below shows the inputs and outputs of the STF allocation process. Note that it is not enough to simply identify, enumerate, and define the product functions in isolation. An integral sub-activity of the process is to conjure up and define the internal and external functional interfaces. Since the dynamic interactions between the entities in an operational system (human or inanimate) give the system its power, I assert that interface definition is the most important part of any allocation process.

The figure below illustrates two alternate STF allocation outputs produced by different people. On the left, a bland list of unconnected product functions have been identified, but the functional structure has not been defined. On the right, the abstract functional product structure, defined by which functions are required to interact with other functions, is explicitly defined.

If the detailed design of each product function will require specialized domain expertise, then releasing a raw function list on the left to the downstream process can result in all kinds of counter productive behavior between the specialists whose functions need to communicate with each other in order to contribute to the product’s operation. Each function “owner” will each try to dictate the interface details to the “others” based on the local optimization of his/her own functional piece(s) of the product. Disrespect between team members and/or groups may ensue and bad blood may be spilled. In addition, even when the time consuming and contentious interface decision process is completed, the finished product will most likely suffer from a lack of holistic “conceptual integrity” because of the multitude of disparate interface specifications.
It is the lead system engineer’s or architect’s duty to define the function list and the interfaces that bind them together at the right level of detail that will preserve the conceptual integrity of the product. The danger is that if the system design owner goes too far, then the interfaces may end up being over-constrained and stifling to the function designers. Given a choice between leaving the interface design up to the team or doing it yourself, which approach would you choose?
Functional Allocation VII
Here we are at blarticle number 7 on the unglamorous and boring topic of “Functional Allocation”. Once again, for a reference point of discussion, I present the hypothetical allocation tree below (your company does have a guidepost like this, doesn’t it?). In summary, product “shalls” are allocated to features, which are allocated to functions, which are allocated to subsystems, which are allocated to software and hardware modules. Depending on the size and complexity of the product to be built, one or more levels of abstraction can be skipped because the value added may not be worth the effort expended. For a simple software-only system that will run on Commercial-Off-The-Shelf (COTS) hardware, the only “allocation” work required to be performed is a shall-to-software module mapping.

During the performance of any intellectually challenging human endeavor, mistakes will be made and learning will take place in real-time as the task is performed. That’s how fallible humans work, period. Thus for the output of such a task like “allocation” to be of high quality, an iterative and low latency feedback loop approach should be executed. When one qualified person is involved, and there is only one “allocation” phase to be performed (e.g. shall-to-module), there isn’t a problem. All the mistake-making, learning, and looping activity takes place within a single mind at the speed of thought. For (hopefully) long periods of time, there are no distractions or external roadblocks to interrupt the performance of the task.
For a big and complex multi-technology product where multiple levels of “allocation” need to be performed and multiple people and/or specialized groups need to be involved, all kinds of socio-technical obstacles and roadblocks to downstream success will naturally emerge. The figure below shows an effective product development process where iteration and loop-based learning is unobstructed. Communication flows freely between the development groups and organizations to correct mistakes and converge on an effective solution . Everything turns out hunky dory and the customer gets a 5 star product that he/she/they want and the product meets all expectations.

The figure below shows a dysfunctional product development process. For one reason or another, communication feedback from the developer org’s “allocation” groups is cut off from the customer organization. Since questions of understanding don’t get answered and mistakes/errors/ambiguities in the customer requirements go uncorrected, the end product delivered back to the customer underperforms and nobody ends up very happy. Bummer.

The figure below illustrates the worst possible case for everybody involved – a real mess. Not only do the customer and developer orgs not communicate; the “allocation” groups within the developer org don’t, or are prohibited from, communicating effectively with each other. The product that emerges from such a sequential linear-think process is a real stinker, oink oink. The money’s gone. the time’s gone, and the damn thang may not even work, let alone perform marginally.
Obviously, this situation is a massive failure of corpo leadership and sadly, I assert that it is the norm across the land. It is the norm because almost all big customer and developer orgs are structured as hierarchies of rank and stature with “standard” processes in place that require all kinds and numbers of unqualified people to “be in the loop” and approve (disapprove?) of every little step forward – lest their egos be hurt. Can a systemic, pervasive, baked-in problem like this be solved? If so, who, if anybody, has the ability to solve it? Can a single person overcome the massive forces of nature that keep a hierarchical ecosystem like this viable?

“The Biggest problem To Communication Is The Illusion That It Has Taken Place.” – George Bernard Shaw
Functional Allocation VI
Every big system, multi-level, “allocation” process (like the one shown below) assumes that the process is initialized and kicked-off with a complete, consistent, and unambiguous set of customer-supplied “shalls”. These “shalls” need to be “shallocated” by a person or persons to an associated aggregate set of future product functions and/or features that will solve, or at least ameliorate, the customer’s problem. In my experience, a documented set of “shalls” is always provided with a contract, but the organization, consistency, completeness, and understandability of these customer level requirements often leaves much to be desired.

The figure below represents a hypothetical requirements mess. The mess might have been caused by “specification by committee”, where a bunch of people just haphazardly tossed “shalls” into the bucket according to different personal agendas and disparate perceptions of the problem to be solved.

Given a fragmented and incoherent “mess”, what should be done next? Should one proceed directly to the Shall-To-Function (STF) process step? One alternative strategy, the performance of an intermediate step called Classify And Group (CAG), is shown below. CAG is also known as the more vague phrase; “requirements scrubbing”. As shown below, the intent is to remove as much ambiguity and inconsistency as possible by: 1) intelligently grouping the “shalls” into classification categories; 2) restructuring the result into a more usable artifact for the next downstream STF allocation step in the process.

The figure below shows the position of the (usually “hidden” and unaccounted for) CAG process within the allocation tree. Notice the connection between the CAG and the customer. The purpose of that interface is so that the customer can clarify meaning and intent to the person or persons performing the CAG work. If the people performing the CAG work aren’t allowed, or can’t obtain, access to the customer group that produced the initial set of “shalls”, then all may be lost right out of the gate. Misunderstandings and ambiguities will be propagated downstream and end up embedded in the fabric of the product. Bummer city.

Once the CAG effort is completed (after several iterations involving the customer(s) of course), the first allocation activity, Shall-To-Function (STF), can then be effectively performed. The figure below shows the initial state of two different approaches prior to commencement of the STF activity. In the top portion of the figure, CAG was performed prior to starting the STF. In the bottom portion, CAG was not performed. Which approach has a better chance of downstream success? Does your company’s formal product development process explicitly call out and describe a CAG step? Should it?


Functional Allocation IV
Part IV is a continuation of our discussion regarding the often misunderstood and ill-defined process of “functional allocation”. In this part we’ll, explore the nature of the “shallocation” task, some daunting organizational obstacles to its successful completion, and the dependency of quality of output on the specific persons assigned (or allocated?) to the task.
If you can find one, the process description of functional allocation starts out assuming that a human allocator is given a linear text list, which maybe quite large, of “shalls” supplied by an external customer or internal customer advocate. Of course, these “shalls” are also assumed to be unambiguous, consistent, non-contradictory, complete, and intelligently organized (yeah, right).

My personal experience has been that the “shalls” are usually strewn all over the place and the artifact that holds them is severely lacking in what Fred Brooks called “conceptual integrity”. Sometimes, the “shalls” seem to randomly jump back and forth from high level abstractions down to physical properties – a mixed mess hacked together by a group of individuals with different agendas. In addition, some customers (especially government bureaucracies) often impose some overconstraining “shalls” on the structure of the development team and the processes that the team is required to use during the development of the solution to their problem (control freaks). Even worse, in order to project a false image of “we know what we’re doing” infallibility and the fact that they don’t have to do the hard value-creation work themselves, helpful managers of developer orgs often discourage, or downright prevent, clarification questions from being asked of the customer by development team members. All communciations must be filtered through the “proper” chain of command, regardless of how long it takes or whether technical questions get filtered and distorted to incomprehensibilty through non-technical wonks with a fancy title. Bummer.
Because we want to move forward with this discussion, assume the unassume-able; the customer “shall” list is perfectly complete and understood by the developer org’s system engineers. What’s next? The figure below shows the “initialization” state. The perfect list of “shalls” must be shallocated to a set of non-existent product functions. Someone, somehow, has got to conceive of and define the set of functions and the logical inter-function connectivity that will satisfy the perfectly clear and complete “shalls” list.

Piece of cake, right? The task of shallocation is so easy and well described by many others (yeah, right), that I won’t even waste any e-space giving the step by step recipe for it. The figure below shows the logical functional structure of the product after the trivial shallocation process is completed by a robot or an expensive automated software tool.

Realistically, in today’s world the shallocation process can’t be automated away, and it’s highly person-specific. As the example in the figure below shows, given the same set of “shalls”, two different people will, “after a miracle occurs”, likely conjure up a different set of functions in an attempt to meet the customer’s product requirements. Not only can the number of functions, and the internal nature of each function be different, the allocation of shalls-to-functions may be different. Expecting a pristine, one-to-one shall-to-function mapping is unrealistically utopian.
What the example below doesn’t show is the person-specific creation of the inter-function logical connectivity (see the right portion of the previous figure) that is required for the product system to “work”. After all, a set of unconnected functions, much like a heap of car parts, doesn’t do anything but sit there looking sophisticated. It’s the interactions between the functions during operation that give a product it’s power to maybe, just maybe, solve a customer’s problem.

The purpose of part IV in this seemingly endless series of blarticles on “functional allocation” was to basically point out the person-specific nature of the first step in a multi-level nested allocation process. It also hinted at some obstacles that conspire to thwart the effective performance of the task of shallocation.
Functional Allocation II
Assume that you’re lucky and your company has a standard, generic product breakdown structure as follows:
- Product
- Functions
- Subsystems
- Configuration Items (Hardware and Software modules)
In order to achieve business success, an operating product needs to perform the functions that a user needs or wants for some reason. The functions are implemented by the number of, and interconnections between, the product subsystems. The subsystems are comprised of the hardware and software modules that animate the product.
Depending on the complexity of the new product that is required to be developed, between one and three “allocation” paths from concept to product can be pursued. The figure below shows these paths.

If the problem that the product is required to control or solve is simple, the relatively short bottom path can be selected. If the finished aggregation of CIs do their intended job of seamlessly and elegantly supplying users with the functionality that they want/need, then the product will, in all likelihood, be successful. Profits will flow and customers will be happy. Classic win-win.
If the problem is complex, then the top path should be followed. Consciously or unconsciously pursuing the bottom path for complex products can, and usually is, disasterous. At best, money will be lost. At worst, people can die as a result of the end product’s failure to do what it was intended to do. Even if the top path is correctly chosen, failure to execute the process effectively can produce the same result as choosing the wrong bottom path. For success, the product and the “allocation” process must match. Success won’t be guaranteed, but the likelihood of success will increase.
So, what can cause a business failure even when the product and process are correctly matched at the outset? The list of reasons is long. Here are just a few that come to mind:
- Technical incompetence
- Managerial incompetence
- Massive external or internal schedule pressure that leads to corner-cutting
- Inter and/or intra-group rivalries naturally encouraged by hierarchically structured organizations of rank and privilege.
- An unfair reward system
- An obsession with following a rigid, micro-prescribed process to the letter of the law (dotting all the i’s and crossing all the t’s)
In summary, a product-process mismatch virtually guarantees long term business failure, but a product-process match may, just may, result in business success. The odds seem to be stacked in favor of failure. Bummer.
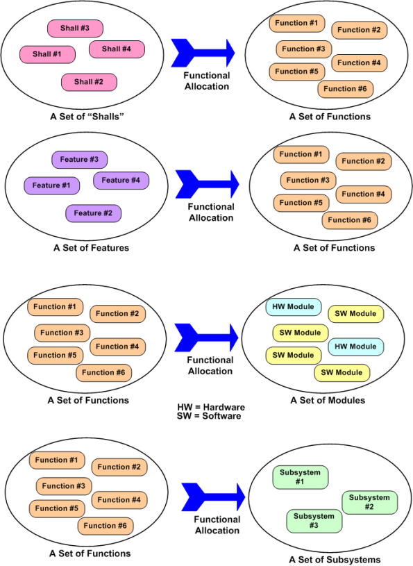
Functional Allocation I
Some system engineering process descriptions talk about “Functional Allocation” as being one of the activities that is performed during product development. So, what is “Functional Allocation”? Is it the allocation of a set of interrelated functions to a set of “something else”? Is it the allocation of a set of “something else” to a set of function(s)? Is it both? Is it done once, or is it done multiple times, progressing down a ladder of decreasing abstraction until the final allocation iteration is from something abstract to something concrete and physically measurable?
I hate the word “allocation”. I prefer the word “design” because that’s what the activity really is. Given a specific set of items at one level of abstraction, the “allocator” must create a new set of items at the next lower level of abstraction. That seems like design to me, doesn’t it? Depending on the nature and complexity of the product under development, conjuring up the next lower level set of items may be very difficult. The “allocator” has an infinite set of items to consciously choose from and purposefully interconnect. “Allocation” implies a bland, mechanistic, and deterministic procedure of apportioning one set of given items to another different set of given items. However, in real life only one set of items is “given” and the other set must be concocted out of nowhere.
The figure below shows four different types of functional allocations: shalls-to-functions, features-to-functions, functions-to-modules, and functions-to-subsystems. Each allocation example has a set of functions involved. In the first two examples, the set of functions have been allocated “to”, and in the last two examples, the set of functions have been allocated “from”.

So, again I ask, what is functional allocation? To managers who love to remove people from the loop and automate every activity they possibly can to reduce costs, can human beings ever be removed from the process of functional allocation? If you said no, then what can you do to help make the process of allocation more efficient?
