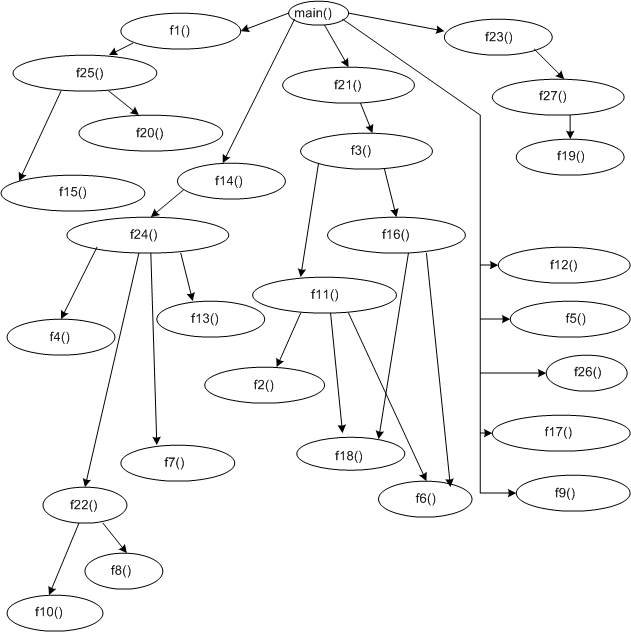
Call Tree
Check out the call thicket, oops, I mean call tree, below. From the root main() node, you can deduce that the 26 function program is written in C. Actually, there are several more than 26 functions because a few of the functions in the model call other lower level functions not shown in the figure.
Even though the functions are cloaked in a sequential numbering scheme, they’re not neatly called one right after another. Intertwined between, around, and across the function calls are a bunch of nested if-then and switch-case statements that make the mess more intimidating. Execution path sequencing is controlled by > 20 statically loaded configuration parameters and several dynamically computed control parameters.
I’ve got to transform this beast into an object oriented C++ design and verify that the new design works. Of course, there are no existing unit, integration, or system tests to reuse. Wish me luck!

