Simply Notice…
I’ve been following Leo Babauta, the creator of ZenHabits.net, for several years. Check out his inspirational story of personal transformation here: “About Leo“. In a recent Zen Habits newsletter, guest poster Gail Brenner suggested the following minimalist guide to inner peace:
This list recently came to mind while I was reading some complicated and messy library code in order to understand how to incorporate its functionality into my own code mess. Surprise! The source code was too dense and it required a deeper mental stack than the shallow one in my head, so I did what I usually do in those situations – I started getting pissed off. D’oh! Then, out of nowhere, step #2 in Gail’s list came to mind. I won’t answer the questions posed in the step, but you can imagine that they weren’t positive.
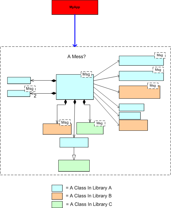
So, what did I do next? I briefly looked at step 3 and then I careened off course. I went out to stalk the library code author with the intent of ripping him/her a new one. Hah, just joking! What I really did was this. I stepped back from the hundreds of lines of source code and I reverse engineered a simpler, abstracted class diagram of the mess. By distancing myself from the code and using the more abstract class diagram to understand the code, I came to the same conclusion – it was a freakin’ mess. D’oh!
Are you wondering what my next step was? I ain’t tellin’.




My response (thirty three years ago) was to extract the state machine from the procedural code. That in turn generated a reusability miracle.