Short Cycle, Long Cycle
Since my memory isn’t that great, I think (but am not sure) that I wrote about short and long cycle run-break-fix before. Nevertheless, I’m gonna do it again because repetition can drive a message home.
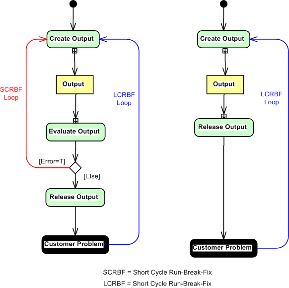
In a nutshell, short cycle run-break-fix (SCRBF) and LCRBF are ways of enhancing product quality. High frequency SCRBF iteration jacks up quality by removing errors and fixing design disasters before a product gets shipped to customers. LCRBF is (hopefully) a low frequency technique of error removal after a product has made it into the customer’s hands. In that sense, SCRBF is good and LCRBF is bad. In a perfect world, LCRBF is never needed because the customer gets exactly what he/she wants right out of the shoot.
The figure below depicts side-by-side models of two different company’s day to day operating systems. Which one do you think is more successful? Why do you think the company on the right doesn’t do any SCRBF? Could it be that internal mistakes aren’t tolerated and hence covered up? Do you think it’s innocent ignorance? Do you think it’s because management puts schedule first and quality second – while publicly espousing the opposite? Which model best represents your company’s ingrained way of doing things?
Note: The terms SCRBF and LCRBF were coined by William L. Livingston in his masterful second book, “Have fun at work“.


Neither, although ours would probably be considered a mash-up of the two. At this place, the Create Output block generates multiple Output blocks–many branches off of a single Create Output request. Most of those multiple outputs intertwine with an SCRBF loop, that in many cases is affected by the SCRBF loops of those around it as they feed back into the Create Output block.
This braiding of the Output chains and their related Loops can end up looking like a spool of fishing line that’s just rolled down a flight of steps while tied to the tails of two brawling ferrets before a few Release Outputs are generated and provided to the customer, who then feeds one or more of them back in an LCRBF loop to generate additional Create Outputs before the project either disappears, or is lost to a competitor.
Byzantinian, eh?